113 學年度 林宗賢 的公開授課資料
僑信國小 林宗賢 老師
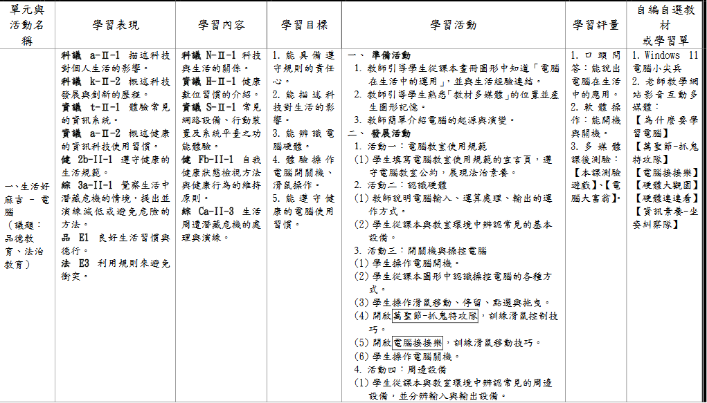
※ 公開授課正式公告
|
課程名稱 |
生活好麻吉-電腦 |
||
|
課程領域 |
科技-資訊科技 |
||
|
班級 |
307 |
人數 |
28 |
|
時間 |
日期:2024-09-13 開始時間:09:30 結束時間:10:10 |
地點 |
電腦教室1 |
|
協同教學 |
無 |
||
|
課程資料 |
課程資料.pdf |
||
|
備課/說課時間 |
日期:2024-09-11 開始時間:9:00 結束時間:10:00 |
備課/說課地點 |
電腦教室1 |
|
議課時間 |
日期:2024-09-16 開始時間:9:00 結束時間:10:00 |
議課地點 |
電腦教室1 |
|
觀課人數 |
1 |
|
觀課後資料整理 |
觀課後資料整理.pdf |
|
自我省思與改進(100-250字) |
自我省思與改進.pdf |